台积电今日公布截至2021年3月31日的第一季度财报。针对外界关心的市场需求和芯片缺货情况,台积电总裁魏哲家表示,整体半导体需求依旧强劲,成熟制程短缺情况将持续到2023年...

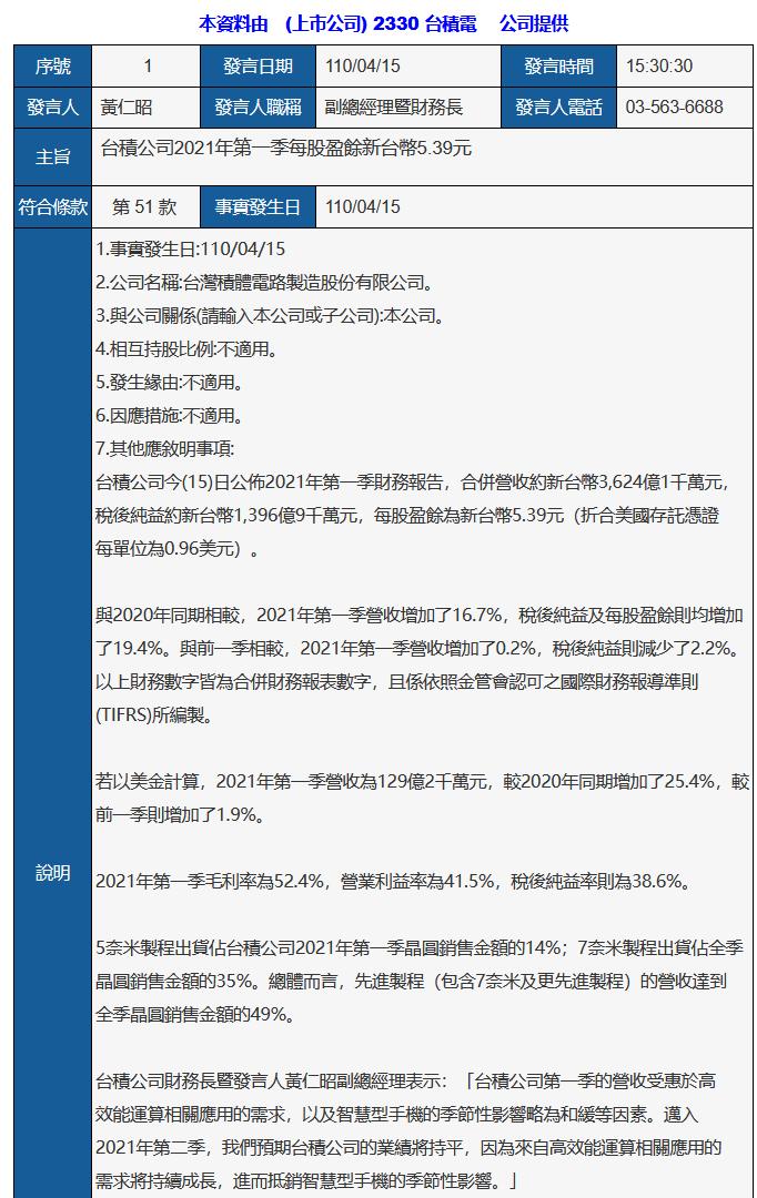
数据显示,台积电第一季度合并收入为3624.1亿元新台币,净收入为1396.9亿元新台币。在第一季度,5纳米的出货量占晶圆总收入的14%,7纳米占35%。总体而言,先进制程(包含7纳米及更先进制程)的营收达到全季晶圆销售金额的49%。
台积电预计,2021年按美元计的业务增速将在20%左右,预计第二季度销售额为129亿美元至132亿美元。
这家晶圆代工龙头预计,2021年全年产能仍将紧张,因此将扩大资本支出用以扩产。
据台积电财务长黄仁昭在电话会议上表示,由于 5G、HPC(高性能计算)等应用趋势推升,为应对未来需求成长,继今年前三个月支出88亿美元后,台积电预计今年将投资约300亿美元,用于产能扩张和升级,高于之前预期的250亿美元至280亿美元。其中80%将用于3纳米、5纳米及7纳米等先进制程,10%用于先进封装技术量产需求,10% 用于特殊制程。
针对外界关心的市场需求和芯片缺货情况,台积电总裁魏哲家今日在电话会议上表示,整体半导体需求依旧强劲,产能短缺将至2022年;其中,成熟制程因为新产能要到2023年才会开出,短缺期间更将持续到2023年。
而汽车行业客户的芯片短缺问题,台积电方面表示将在下个季度开始缓解。该公司强调正在努力提高生产率以提高产量,目前已在多个地方扩大产能,为解决芯片供应短缺问题尽自己的一份力,并预计下个季度客户的汽车芯片短缺将大大减少。





